如果您对我们有任何的意
见和建议,请给我们留言
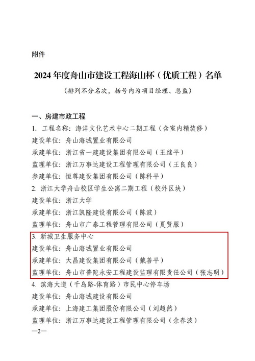
集团五项工程荣获“海山杯”优质工程
近日,舟山市住房和城乡建设局公布了2024 年舟山市建设工程海山杯(优质工程)获奖名单,集团公司共有新城卫生服务中心等五项工程获“海山杯”优质工程。




一直以来,大昌集团坚持“操作规范,管理严密,质量求精,恪守信用”的质量方针,大力推行规范化、标准化、科学化施工管理,通过创建优质工程为载体,定期对各创优项目进行质量过程检查,同时,积极推广“四新技术”的应用,降本增效,赋能项目建设,取得了良好的社会和经济效益。
搜索